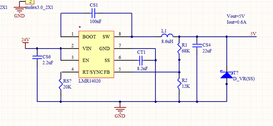
我使用LMR14020-Q1,输入24V电压,然后输出电压会一直变化,变化从5V至6V不等,请问怎么样才能输出稳定的5V电压?
电路图如下
This thread has been locked.
If you have a related question, please click the "Ask a related question" button in the top right corner. The newly created question will be automatically linked to this question.
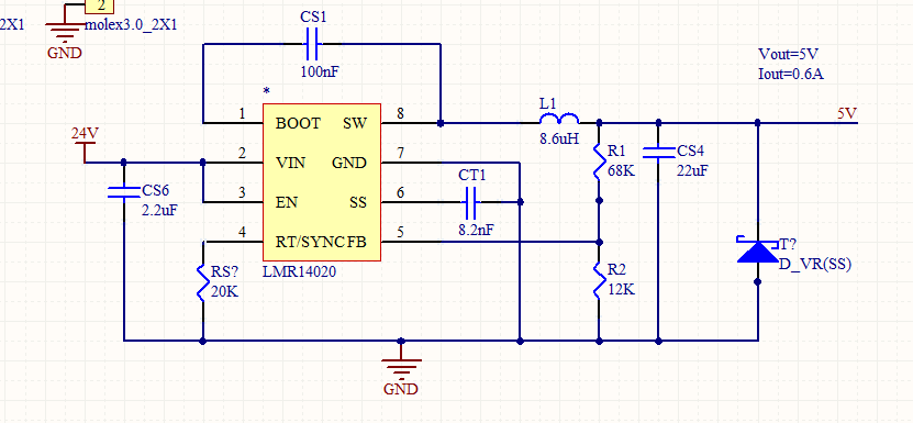
我使用LMR14020-Q1,输入24V电压,然后输出电压会一直变化,变化从5V至6V不等,请问怎么样才能输出稳定的5V电压?
电路图如下
您好,
输出5V和4.99V是您的测量造成的。应该用示波器去看输出电压和SW节点的波形,才能判读是否稳定。
Regards,
Patrick
Hi
一般万用表测量的都是稳定值,如果在变化即便很小,有可能是因为不稳定,如上您需要用示波器确认一下,一般纹波50mV以内(20mV左右)
如果是不稳定,很可能是layout不好.