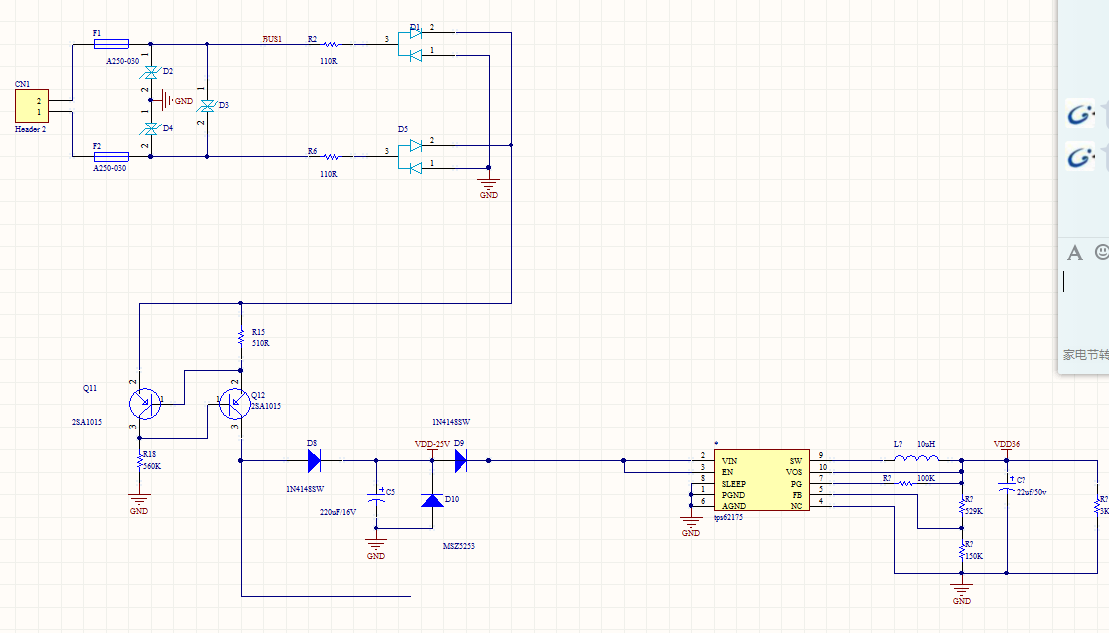
tps62175要求输出3.6V,Io=1.2mA,输入电压24V,输入电流I=1.5mA,发现输入端电压被拉低到3.3左右,不知道是什么原因,请求帮助!设置是睡眠模式。请求帮助;用过这个器件的,请多指教。我QQ380979948
This thread has been locked.
If you have a related question, please click the "Ask a related question" button in the top right corner. The newly created question will be automatically linked to this question.
tps62175要求输出3.6V,Io=1.2mA,输入电压24V,输入电流I=1.5mA,发现输入端电压被拉低到3.3左右,不知道是什么原因,请求帮助!设置是睡眠模式。请求帮助;用过这个器件的,请多指教。我QQ380979948
您可以直接接24v电源,测试输入电流,看是否满足你的要求,小于1.5mA. 如果是,TPS62175部分电路没问题。
单独测试您搭建的限流电路,用电阻负载或者电子负载测试,看看是否您用三极管搭建的限流电路有问题。