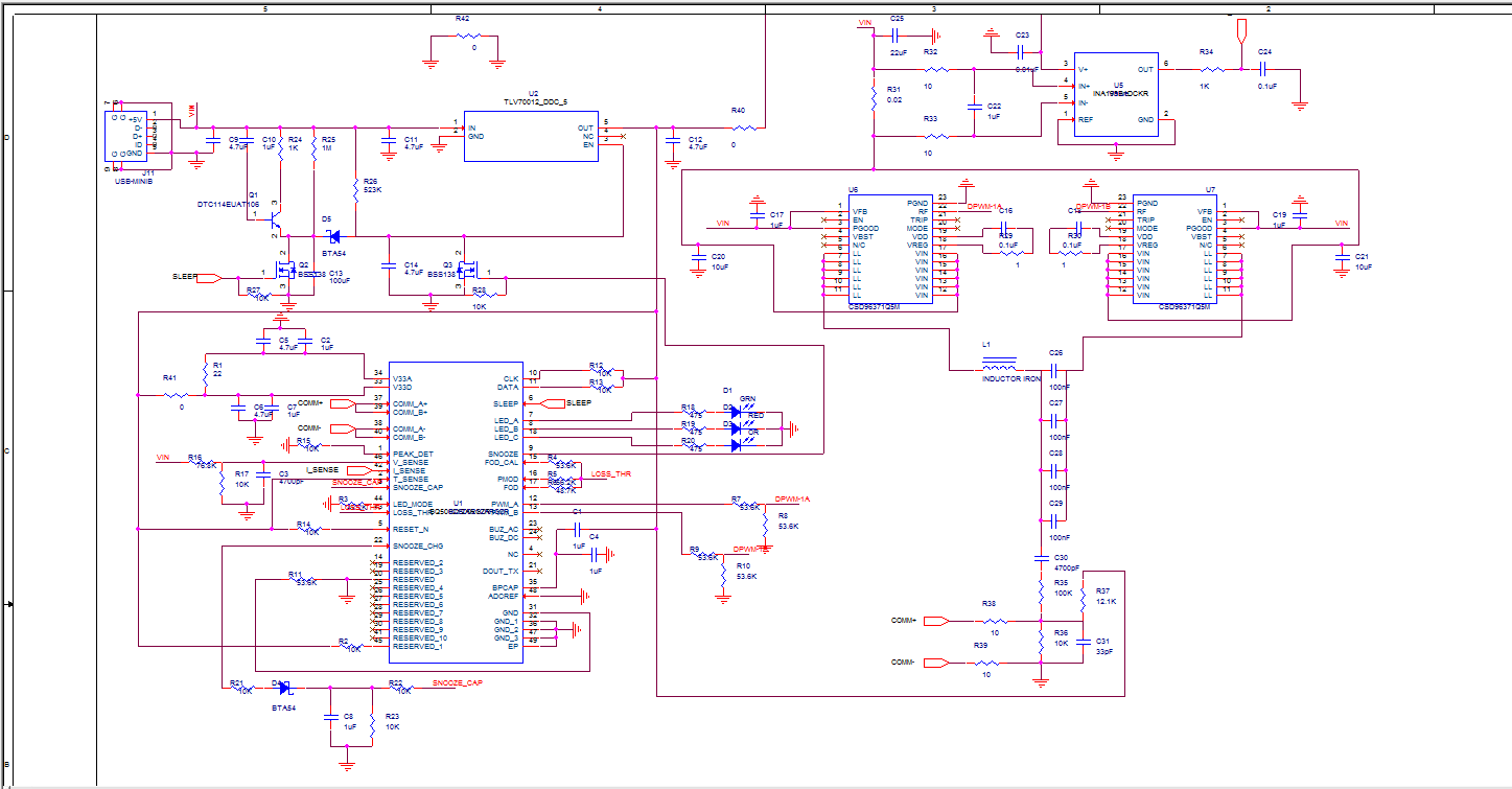
大家好,最近使用Ti的BQ500212A做无线充电发射板,按照数据手册自己做的电路板,电路原理图如下:
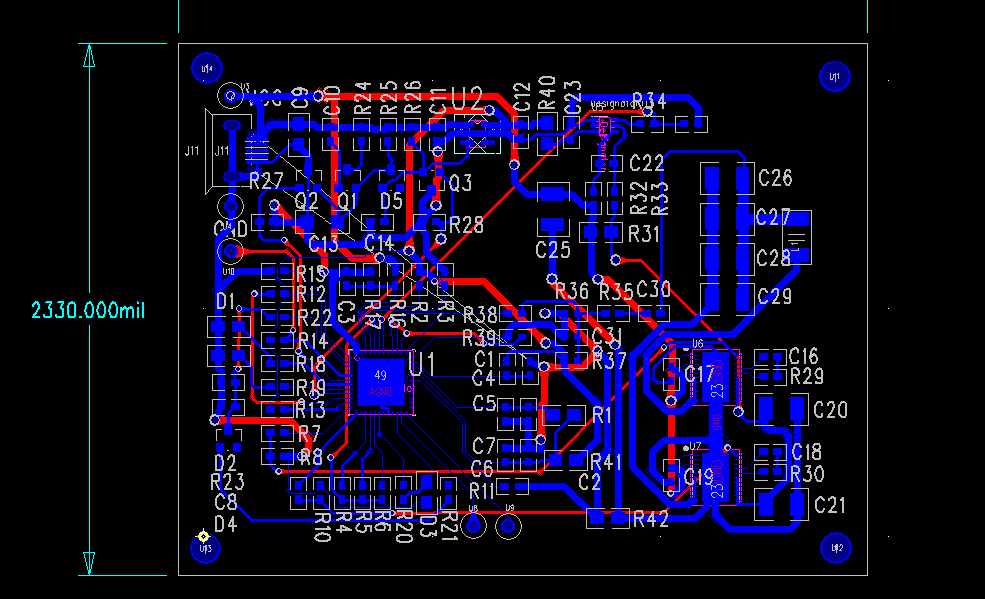
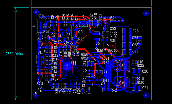
自己制作的PCB如下:
现在的问题是:
1. 输出方波波形不好,振铃严重。
2.无线接收板放上之后,十次有六次都是不能连接成功的,但是剩下四次都可以正常充电。
请各位大牛给指点一二
附件是电路原理图。
This thread has been locked.
If you have a related question, please click the "Ask a related question" button in the top right corner. The newly created question will be automatically linked to this question.
大家好,最近使用Ti的BQ500212A做无线充电发射板,按照数据手册自己做的电路板,电路原理图如下:
自己制作的PCB如下:
现在的问题是:
1. 输出方波波形不好,振铃严重。
2.无线接收板放上之后,十次有六次都是不能连接成功的,但是剩下四次都可以正常充电。
请各位大牛给指点一二
附件是电路原理图。