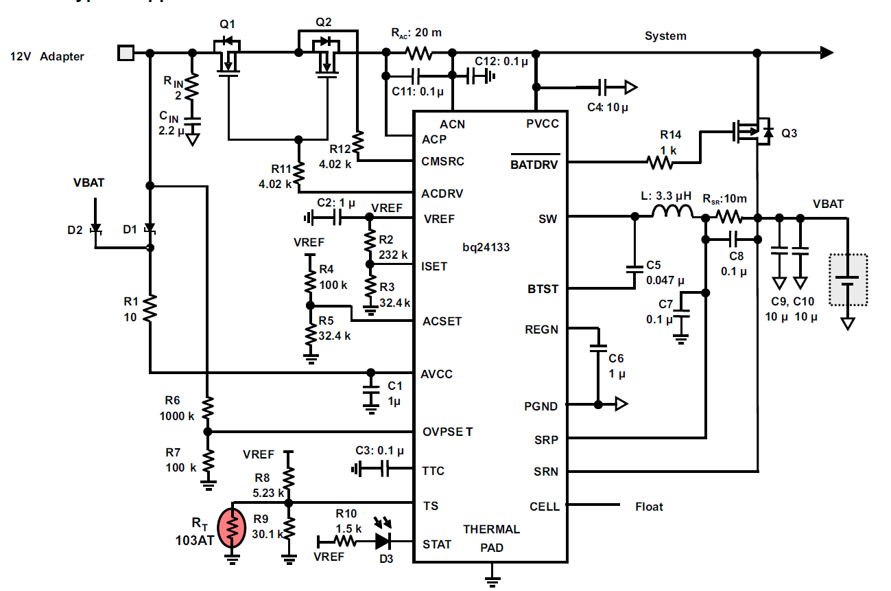
打算利用BQ24133电路给备用电源充电,方案是给四个并联18650锂电池充电,在正常情况下,负载是由主线路(该线路也给备用电源的充电模块充电)供电,只有当主线路无线故障,比如断电时,才自动启动备用电源供电。请问,BQ24133具有自动电源选择功能吗?还有典型电路是不是支持我这个四个并联电池?
This thread has been locked.
If you have a related question, please click the "Ask a related question" button in the top right corner. The newly created question will be automatically linked to this question.
打算利用BQ24133电路给备用电源充电,方案是给四个并联18650锂电池充电,在正常情况下,负载是由主线路(该线路也给备用电源的充电模块充电)供电,只有当主线路无线故障,比如断电时,才自动启动备用电源供电。请问,BQ24133具有自动电源选择功能吗?还有典型电路是不是支持我这个四个并联电池?