各位大神们:
我最近在用TPS55340芯片做升压电路,想由3.7V的锂电池作为输入,输出35V电压、0.2A电流,在webench上进行设计完成之后,自己画了电路图,板子拿回来之后实测发现:当我输入电压为3.7V时,输出电压也为3.7V,而且焊接两块板子都是这种情况,所以基本可以排除焊接问题,应该是原理上出了问题,所以贴出来给大家看看,希望能得到指点。
webench上的电路图如下所示:
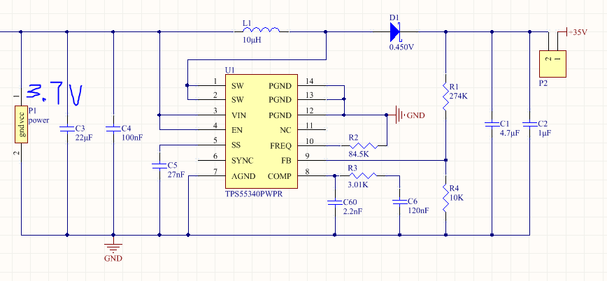
我自己画的原理图如下所示:
不知道哪里出问题,麻烦各位帮忙看看!
This thread has been locked.
If you have a related question, please click the "Ask a related question" button in the top right corner. The newly created question will be automatically linked to this question.
Hi
其次输入电流有些大,建议加大输入电容,需要尽量靠近电感的输入端,同时靠近Vin, 主要是防止瞬态拉低,这样会进一步恶化占空比。
Hi
上面的波形测试,应该是测试问题造成的,确认一下探头GND是否接触好之类的问题?
Hi
或者你考虑用耦合电感做做看, 见datasheet: http://www.ti.com.cn/cn/lit/ds/symlink/tps61170.pdf 第23页 figure22
你可以模仿这个电路做做看。