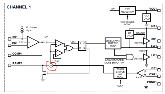
我给RAMP引脚加了一个锯齿波来模拟实际中buck电感电流采样到RAMP脚的信号,可是一加电RAMP脚加的锯齿波就没了,请问是什么原因?
This thread has been locked.
If you have a related question, please click the "Ask a related question" button in the top right corner. The newly created question will be automatically linked to this question.
我给RAMP引脚加了一个锯齿波来模拟实际中buck电感电流采样到RAMP脚的信号,可是一加电RAMP脚加的锯齿波就没了,请问是什么原因?