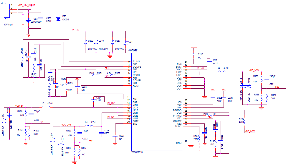
板子上用了两片TPS652510,都是12V输入,一片是输出1.2V、1.1V、1.3V,这一片电流比较小,工作一直正常。另外一片输出5V、3.3V、2.4V,5V负载800mA左右,3.3V负载700mA左右,2.4V负载500mA左右,这一片有一定几率会出现损坏,损坏现象就是芯片隔一会儿重启或者是5V对地短路或者是3.3V对地短路,电路及配置是根据WEBENCH仿真设置的,两片的PCB布局基本一样,经测试,三路纹波都在30-40mV之间,帮我分析下问题出在哪里呢?是我的负载有问题嘛?原理图及PCB见图,pcb是4层板,输出端的钽电容是没有焊接的。


