Other Parts Discussed in Thread: BQ24296, BQ24297
大神,
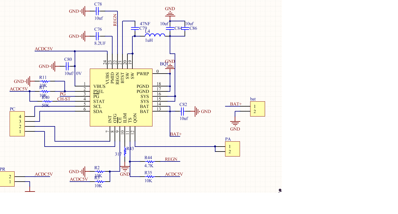
目前公司用BQ24296充电。
1,用无主机模式。就是没有使用MCU控制,插上IC就充电。发现空载就各种不正常,输入电流漂动,有时候甚至达到200毫安。调整各种上下拉电阻,各种现象都出现,反正就是BAT端没有输出4.2V左右的电压。
2,目前电路连接如下 CE连10K连GND TS连10K连GND PSEL连10K连GND OTG连10K连5V输入 ILIM连300欧姆到GND
问题: 1,如果BQ24296工作正常,那么空载的情况下BAT端是不是输出4.2V?
2,是否QON引脚需要设置?
3,目前的引脚接线是否有问题呢?目前使用的是5V的电源输入。
十分感谢!
附件是使用的DEMO原理图。

