This thread has been locked.

If you have a related question, please click the "Ask a related question" button in the top right corner. The newly created question will be automatically linked to this question.

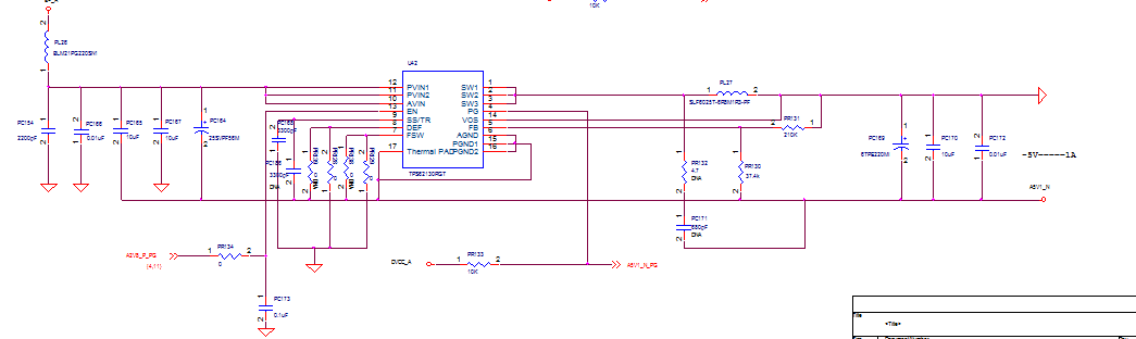
TPS62130RGT输出负压,关于EN问题



大家好:

输入8V,输出-5.2V,目前使用TPS62130RGT,TPS62130RGT的使能是上拉另外5V,但是有好几个芯片的EN出现-0.7V,不知道为啥?希望在这里能碰到大神帮忙分析分析为啥?