Other Parts Discussed in Thread: TPS51116
您好,
我用TPS51116现在出现如下问题:
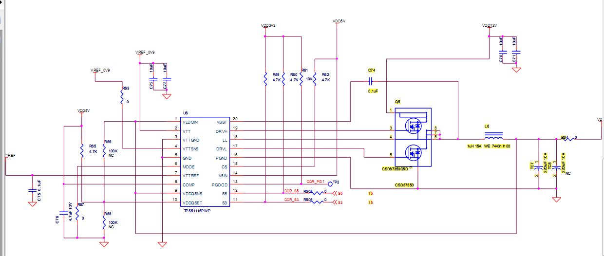
之前我用5V输入,已经调好,后来改用12V输入时,发现无输出,发现选择更低ESR的电容,发现时有输出,时无输出,一致性很不好。我是采用D-CAP模式,原理图请见附件
起初我认为输入电压增大,需要更大感值的电感,修改输出电感的感值,增大到4.7u,没有效果
TPS51116我是用来驱动DDR2,电流1~3A
请帮忙看看可能是由什么原因造成的
This thread has been locked.
If you have a related question, please click the "Ask a related question" button in the top right corner. The newly created question will be automatically linked to this question.
Other Parts Discussed in Thread: TPS51116
您好,
我用TPS51116现在出现如下问题:
之前我用5V输入,已经调好,后来改用12V输入时,发现无输出,发现选择更低ESR的电容,发现时有输出,时无输出,一致性很不好。我是采用D-CAP模式,原理图请见附件
起初我认为输入电压增大,需要更大感值的电感,修改输出电感的感值,增大到4.7u,没有效果
TPS51116我是用来驱动DDR2,电流1~3A
请帮忙看看可能是由什么原因造成的
您好,采用D-cap模式时对输出电容的ESR有要求,具体见数据手册第20页。
之前有两块tps51116无法正常输出(可以看到瞬间输出1.8V然后电压被拉低到0的情况) (空载测试)
输出电容换为ESR更小的电容(换成330uF ESR为35m欧)的钽电容,目前一个可以输出1.8V,不稳定,1.81-1.86V之间跳变,DRVH三极管(7821)的GS导通;
但是另外一个TPS51116现象依然不变,测量DRVL三极管(7832)的GS导通,目前准备换成三洋的poscap 低ESR电容来进行测试,但没有输出的不知道该如何处理?
p.s:看到上电时候tps51116有一个上电的过程,DRVH三极管ON,然后内部定时器到期后变为OFF,然后反馈信息会检测输出电压,电感会监测输出电流,如果电压没到输出电压(比如1.8V),电流没到过流的状态,然后DRVH会重新ON, 在OFF状态的时候DRVL会开启, 当电感检测到0位信息的时候DRVL会关闭(datasheet P12的说明)
从目前的信息来看,应该是到了DRVH开启,关闭,DRVL开启,猜测是由于没有检测到0位信息,所以DRVL一直没有关闭,导致DRVH没有打开,造成只有瞬间输出1.8V,然后瞬间拉低为0;请问这样理解对吗? 还有 zero level如何判断呢?
不稳定的情况应该是ESR稍微过高引起的,p.s:外加负载能够减小这种不稳定状态吗?