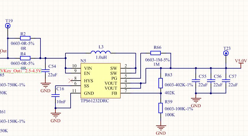
电路如上图所示。
要求:
1、输入2.5-4.5V时输出电压5V电流2.1A;
2、输出负载为动态变化的,负载小的时候会有100-200mA的波动,该波动间隔很短,可能在零点几到1毫秒不等
故障:输出不正常。
情形1、采用电感器LQH44PN1R0MP0,当输出负载电流变化时,输出5V最低跌落到2.6V左右,导致电路中的某些功能不正常工作。
情形2、断开R2、R4的0欧姆电阻(目的是断开与前级电路的连接,消除前边电路的不确定性),更换电阻器为手册推荐型号之一的XFL4020-102MEB(Colicraft的),直接用稳压电源输入4.2V到C54两端(输出电流调到3A),发现输出为0V,后来将C16的10nF电阻去掉,后来输出正常,为5.03V左右,可能原因是启动延迟不合适没有正常启动。但是后边的电路在负载变化时(输入电流大致有100mA到200mA的变化量),原本应为5V左右的输出跌落到3.8V到4.6V之间(会变化),推测可能的情况是输出3.8V时此时负载最重,由于稳压电源和万用表的显示不同步,所以不是特别肯定是不是这么变化的。
问题:
1、负载变化时原本该为5V的电压为什么会跌落?
2、5V电压跌落问题该如何解决?有哪些应对措施?
谢谢!

