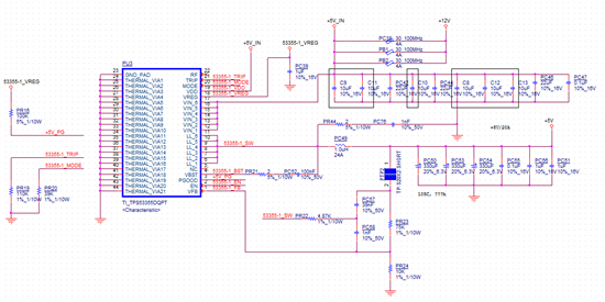
理论设计的负载电流为20A,但是现在实际抽载电流只有13A左右时,输出电压就会shutdown(抽量测输出波形上面看有点类似hiccup)。
是发生OCP的了吗?但是有调大过Trip电阻,结果还是不行。
请各位大神帮忙看一下到底是什么原因?感谢啦....
This thread has been locked.
If you have a related question, please click the "Ask a related question" button in the top right corner. The newly created question will be automatically linked to this question.