This thread has been locked.

If you have a related question, please click the "Ask a related question" button in the top right corner. The newly created question will be automatically linked to this question.

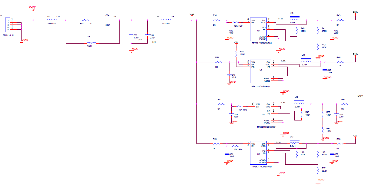
找人帮忙Reviw一下 电源模块设计



TPS62171QDSGRQ1&TPS62170QDSGRQ1,D28V to DS90UB913A