各位大神:
现在使用TPS5430芯片,36V输入,15V输出。
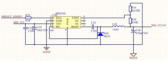
想用ENA脚控制芯片的输出,电路如下图(R2S不是1K ,是100Ω)
但MCU IO未作任何配置的情况下,发现上电ENA脚电压已经是5V,芯片已经正常工作了,看手册说是这个引脚悬空的话内部会自己上拉到5V,于是在TPS5430的5脚(ENA,R2S的右边)对地接了一个4.7K的电阻,但是接了电阻之后一上电我的芯片就烧了,已经烧了两片了,求大神指点,是电阻加的地方不对,还是阻值不对,还是不能这么接???
还有我看到TPS5430手册里的方框图,在ENA引脚上有个5uA的电流源,芯片烧了是因为EN脚的电流超过5uA了吗???
