现应用TPS54620时遇到问题,麻烦专家帮忙看看
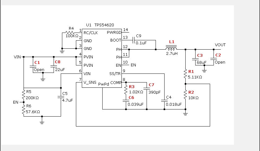
设计输入Vin:9.0V;输出Vout:1.2V@3.0A;电路如图1所示,测得空载时参考电压值为0.97V,输出为1.47V,PWM波形如图2与图3所示;更改参数如图4(仿真电路)结果无改善。
求指教!!谢谢
图1:
图二:
图三:
图四:

This thread has been locked.
If you have a related question, please click the "Ask a related question" button in the top right corner. The newly created question will be automatically linked to this question.
首先建议您确认一下您的电感的饱和电流,是否如是如你电路图中是5A的功率电感?
另外你所测试到的0.97V,1.47V是否是波动的电压?(最好是用示波器确认,而非万用表)