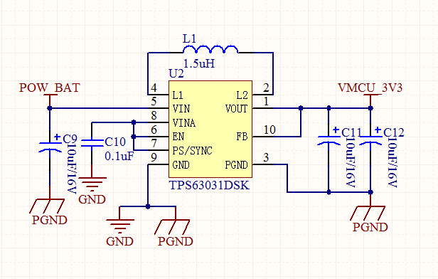
根据手册典型电路接法,3-5V电压不同输入,输出电压稳点在3.3V,但是输入电流也是在3-5mA左右,没有接任何负载,完全不是手册上标写的uA级别,请问是什么回事?
This thread has been locked.
If you have a related question, please click the "Ask a related question" button in the top right corner. The newly created question will be automatically linked to this question.
根据手册典型电路接法,3-5V电压不同输入,输出电压稳点在3.3V,但是输入电流也是在3-5mA左右,没有接任何负载,完全不是手册上标写的uA级别,请问是什么回事?
手册的数据都是出厂保证的,如果电路(接法和元器件)没问题,检查下layout是否有问题,可以参照datasheet的layout推荐图。
Hi
很多芯片质量问题,都会出现静态电流偏大的问题, 建议您在TI网站上申请样片确认。
Hi
同时也建议在TI授权代理商处购买芯片质量会有保障些。
Hi
授权代理商: http://www.ti.com.cn/general/cn/docs/gencontent.tsp?contentId=24957
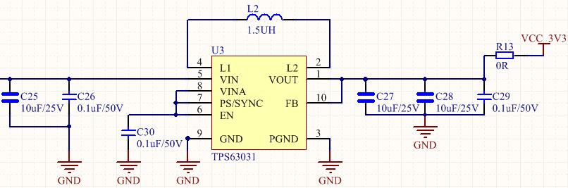
TPS63031按照芯片手册推荐的典型应用原理图,设计电路,如果芯片质量没有问题的话,芯片电源输出一般不会有太大问题吗?
这种芯片3.3V正常输出的时候,纹波一般会多大?会干扰ADC、DAC吗?
纹波的话看你具体工作在什么状态,BUCK,Boost还是BUCK-Boost,具体的你可以用Pspice模型进行仿真
对于ADC干扰,你看下你ADC的电源端噪声的要求如何