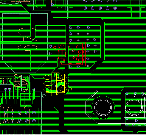
在研控制板中有3路DCDC电源,每路输出后接n-mosfet和LM5050-2实现防反灌,现在有2路可以正常工作,外接的n-mosfet上的压降在30mv左右,但是第三路的压降很大,在0.5V左右,基本就是靠体二极管来导通的,LM5050-2的驱动端相对于输入端的电压大概为2V不到,也就是说MOSFET根本就没导通,测试了几块都是同样的问题,第三路与前面两路的唯一不同就是PCB走线有点不一样,难道LM5050-2布线有要求吗???如下第一个图片是正常情况的布局布线,第二个图片是故障情况的布局布线。请TI的工程师帮忙看看,谢谢!!

