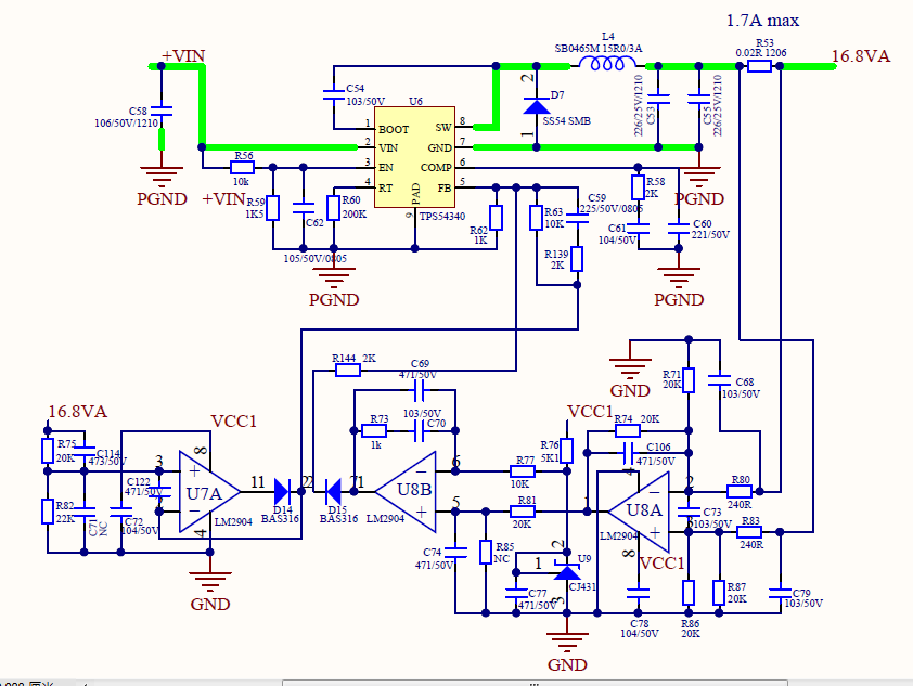
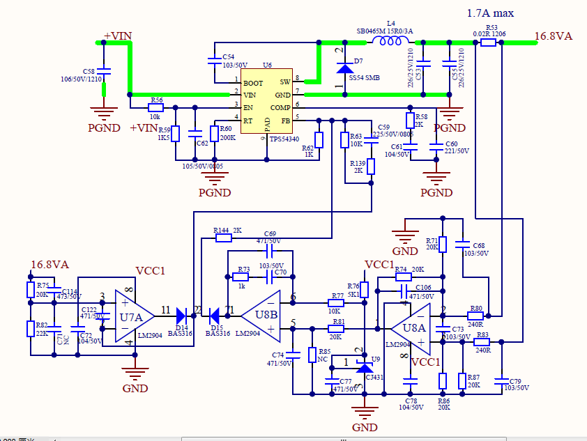
第一次用TPS54340,做了电压和电流双环,输入19V,输出16.8V,限流1.5A给电池充电用。测试负载用CV模式,输入在17V,负载15V-16V左右会响。基本上输入低于18V后,输出和输入有1-2V压差时候很响,对应频率从500K掉至10几K,在人耳范围内
This thread has been locked.
If you have a related question, please click the "Ask a related question" button in the top right corner. The newly created question will be automatically linked to this question.
第一次用TPS54340,做了电压和电流双环,输入19V,输出16.8V,限流1.5A给电池充电用。测试负载用CV模式,输入在17V,负载15V-16V左右会响。基本上输入低于18V后,输出和输入有1-2V压差时候很响,对应频率从500K掉至10几K,在人耳范围内