Other Parts Discussed in Thread: TPS61088
TI工程师:
用TPS61088做3.7V锂电池升压方案,3.7--4.2升压成5V,不加负载时输出比较稳定,如图1(蓝色是升压的波形5V,红色为sw开关波形)
图1
加入负载之后(约2A 负载越大抖动越大),升压后的5V出现较大干扰,如图2(蓝色是升压的波形5V,红色为sw开关波形)
图2
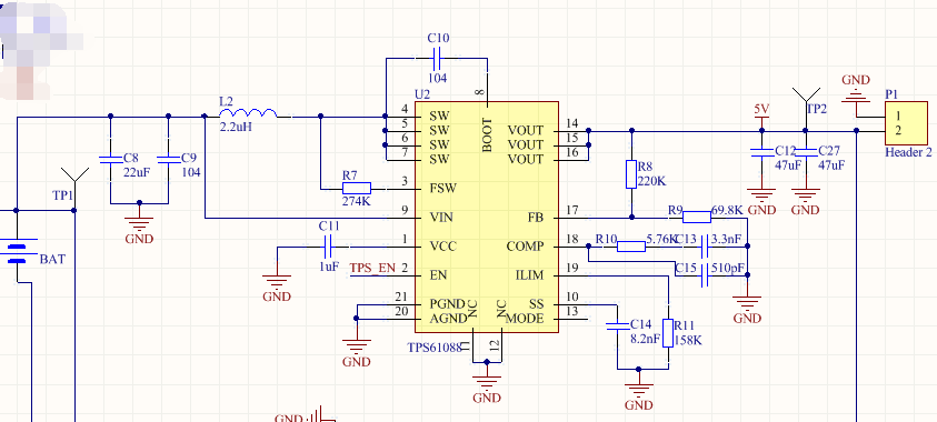
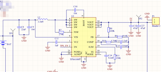
原理图参考webench,PCB参考EVM设计,如下
这是什么原因导致的呢?求解
This thread has been locked.
If you have a related question, please click the "Ask a related question" button in the top right corner. The newly created question will be automatically linked to this question.
Other Parts Discussed in Thread: TPS61088
TI工程师:
用TPS61088做3.7V锂电池升压方案,3.7--4.2升压成5V,不加负载时输出比较稳定,如图1(蓝色是升压的波形5V,红色为sw开关波形)
图1
加入负载之后(约2A 负载越大抖动越大),升压后的5V出现较大干扰,如图2(蓝色是升压的波形5V,红色为sw开关波形)
图2
原理图参考webench,PCB参考EVM设计,如下
这是什么原因导致的呢?求解
看下加载2A的时候输入电压是多少,或者把Vin脚单独接一个5V的电压试试。
问题已经解决,是示波器测量方法的问题,底线引出太长了,大家测量纹波时一定要参考TI给的测量方法,很重要,很重要,很重要,三遍