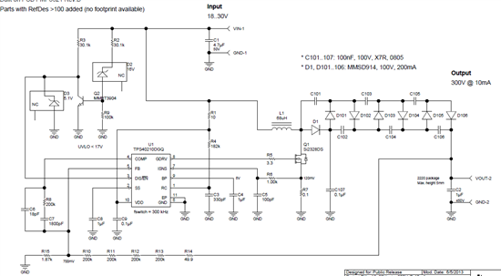
如题,完全按照参考设计做的电路板,现在RC脚输出频率正常,后面倍压电路,我只焊接了一次倍压。输入20V,通电后,芯片就在不停的重启,测试Vout,也是上升到80V左右后就掉下了。不知为什么,请大神指导下啊!
This thread has been locked.
If you have a related question, please click the "Ask a related question" button in the top right corner. The newly created question will be automatically linked to this question.
如题,完全按照参考设计做的电路板,现在RC脚输出频率正常,后面倍压电路,我只焊接了一次倍压。输入20V,通电后,芯片就在不停的重启,测试Vout,也是上升到80V左右后就掉下了。不知为什么,请大神指导下啊!
是过流保护限制功率输出了吗?
模式是否设置正确,建议也排查一下