This thread has been locked.

If you have a related question, please click the "Ask a related question" button in the top right corner. The newly created question will be automatically linked to this question.

TPS51116芯片-40度低温有时无输出

Other Parts Discussed in Thread: TPS51116

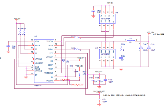
各位好,我们在进行环境测试时出现问题如下:当温度为-40度时,温度较低的情况下,由TPS51116根据数据手册的推荐电路设计的模块(仅输出电容相较典型电路小了100uF),有时会有无输出的情况出现,一般没60次左右就能复现一次;高温和常温也有出现过,但仅为1次,后续没有观察到,电路图如下。

      1. 无输出时的抓到的输出和输入波形如下所示,没有明显的电压过冲和跌落,但是观察两个MOS管的门电压发现,一个为常低电平一个为常高电平,感觉被锁死了。

     2.后来在输出端加了一个100uF的电容之后,测试了四天没有复现问题,以为解决了,后来就联系TI的技术支持,他的意思是输出电容与模块无输出并没有太大的关系。

     3. 由于我们的输出端接的是4个DDR和CPU,启动时和稳定工作时的负载电流是不一样的,根据datasheet的22页的公式,我们选择的输出电容的ESR与稳定工作时计算出来的ESR相冲。

     4. 本以为加了输出电容使得输出电容的容值和ESR减小了所以导致这个问题解决了,但是根据TI的技术支持的回答,好像理论上说不通,ESR和输出电容容值与模块无输出并无直接联系。所以在此请教各位,是不是我们四天的观测结果没有太多的参考意义,并上输出电容不能说解决了该问题?那么这个问题会是什么导致的呢?另外在什么情况下会导致MOS管的门电压,上端MOS管为常低,下端MOS管为常高。

  • Hi

            首先你的输出电容时偏小的,其次在低温环境下,输出电容容值仍可能有所下降,所以在工作中当负载波动时,输出电压波动会相对较大,稳定性较差,容易触发过压或者欠压保护。

            如果是启动瞬间上不去(如你贴的波形),能否展开一点,我需要知道电压最高冲到多少?

           

  • 您好,启动瞬间的波形,根据示波器的测试结果,波形的最大值为2.0V。MOS管的门电压一个为常低一个为常高,这样的现象会在什么情况下导致呢?只有过压情况才有能导致么?

  • Hi   

          见datasheet 第十八页:

           When the feedback voltage becomes higher than 115% of the target voltage, the OVP comparator output goes high and the circuit latches as the high-side MOSFET driver OFF and the low-side MOSFET driver ON

          如果冲到2V(1.8*1.15=2.07)是很可能OVP保护的。

  • 您好,如上图所示,当模块正常输出时,其最大也能冲到2.02V,感觉不能确定是过压情况吧。

  • Hi

       比较加电容和没有加电容2种情况下的波形,这样或能得出结论。

       测试上很margin,只能初步判定。

       输出电压冲起来down掉一定是保护了,所以只会从过压或者过流2个方面考虑。因为增加电容没有问题,所以会先排除过流。