This thread has been locked.

If you have a related question, please click the "Ask a related question" button in the top right corner. The newly created question will be automatically linked to this question.

LM3488振荡器不起振

Other Parts Discussed in Thread: LM3488

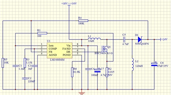
有个项目需要一款宽电压输入的稳压电源,上图是TI推荐的电路原理图,按照该电路图做了一块板子出来测试,发现输入端一输入电压,LM3488马上就烧坏,经测试后, 发现,LM34887脚没有频率输出,电压0.76V,6脚输出一直是高电平,请问,问什么LM3488内部振荡器会不起振?

  • 你好,你这样的接法是一个升压电路,需要输入电压小于输出电压。

    请问你的工作条件是什么?

  • Hi

          电路图看起来没有问题。更精确的电路你或可以通过TI在线仿真软件webench获得。(在芯片官网,同时注意你的电路中需要增加输入电容稳压)

          不建议通过FA脚确认频率正常(一般RC震荡,R脚是设定电流,C脚才是震荡),建议直接做启动测试确认芯片diver是否正常来判定。

          在轻载状态下,启动Vin,测试DR脚启动在启动瞬间是否是方波输出? 如果从一开始就是高电平并且不变低是有问题。(输入通过电感MOS直接短到GND是会烧掉的, 但是你没有提到,所以你仍然需要再确认)

          如果driver一开始是正常的方波输出,你或需要注意你的layout(包括前面提到的必须要的输入电容),可以测试Isense脚的波形,看是否有超过156mV导致电流保护。(layout不好,如果是重载测试,容易出现过载保护。如果是轻载相对会好一些。)

  • 谢谢解答!

    空载的情况下,直接输入电压,会烧掉LM3488,接入负载是可以工作了,但是负载能力很差,我用电子负载测试,输出才0.08A电流,LM3488就冒烟烧掉了。

  • Hi

        哪个脚会烧?  测试一下Vin的启动波形(传上来看一下?)

  • 把输入电容改为100uF/50V后,不会烧芯片了,但是,当输出电流大于400mA的时候,电感会发出“滋滋”声,33uH电感发烫,是不是电感量设计的不合理啊,要怎么调整电感量啊

  • HI

       输入必须要足够的电容稳压,同时耐压要够。 过压是可能烧掉芯片的,因为DR的电压实际来自Vin的Regulation, 所以是有可能烧掉DR的。

      电感只要是饱和电流要足够(从你的现象看就电感饱和电流不够造成的), 关于参数的计算,你可以借助TI的在线仿真webench(见LM3488芯片网站)

      

      注意要留些buffer. (上面是按照0.6A的输出设计出来的电路参数,实际按照你的设计参数操作)

  • 换了大功率电感,电感没问题了,但是还是带不了负载,电流到了0.4A就烧芯片了,这次DR脚没有烧短路,但是就是没有方波输出,换了芯片后再测试发现电流到了0.1A之后3488芯片就发烫了

  • 目前遇到了和你一样的问题,想问下后来解决了吗?