各位领导:
我这边制作的1.5a充电板,第一发热量特别大,第二两个状态灯频繁闪烁。求各位前辈等帮忙看看…
附上了电路图
This thread has been locked.
If you have a related question, please click the "Ask a related question" button in the top right corner. The newly created question will be automatically linked to this question.
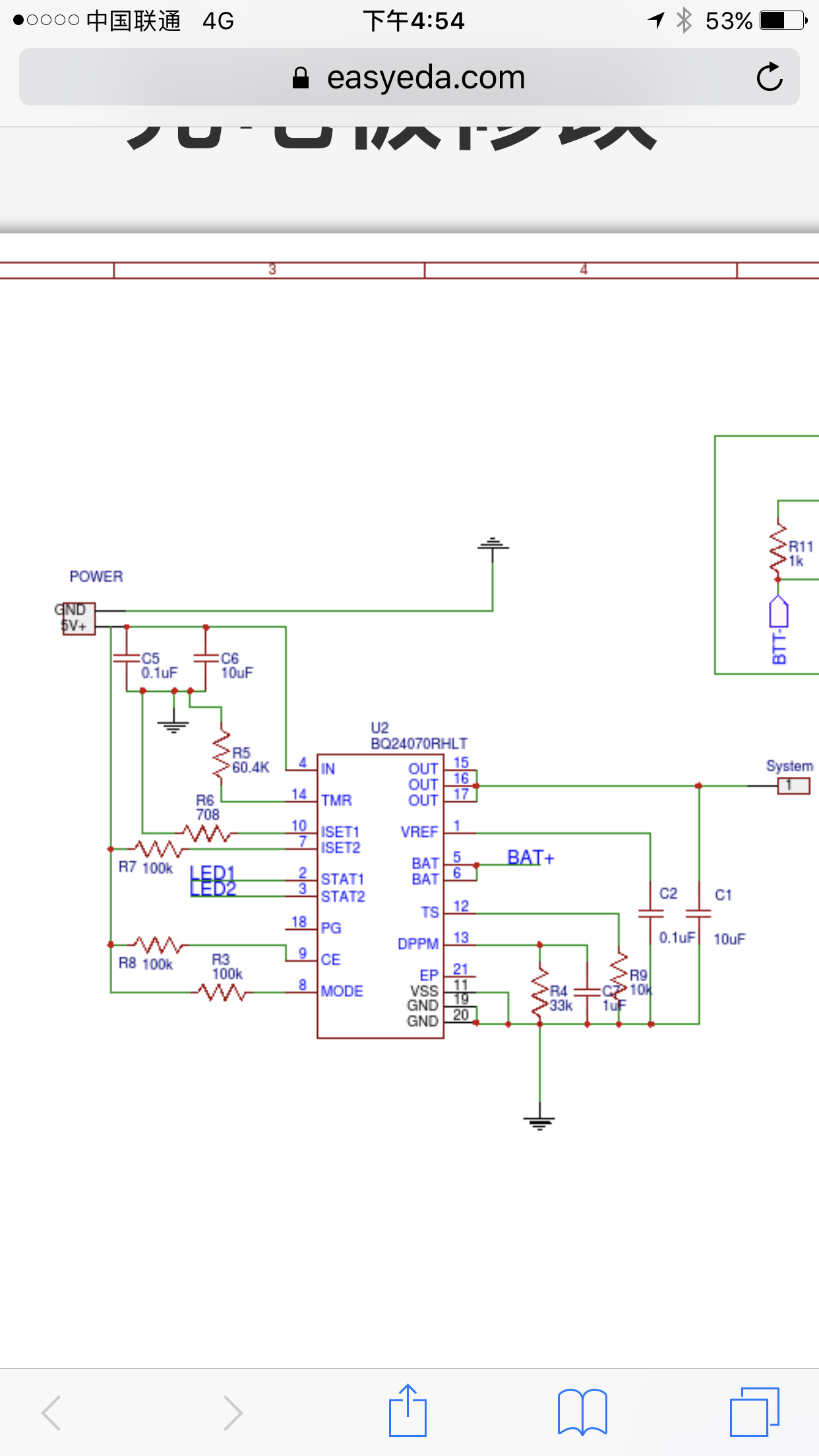
各位领导:
我这边制作的1.5a充电板,第一发热量特别大,第二两个状态灯频繁闪烁。求各位前辈等帮忙看看…
附上了电路图