This thread has been locked.

If you have a related question, please click the "Ask a related question" button in the top right corner. The newly created question will be automatically linked to this question.

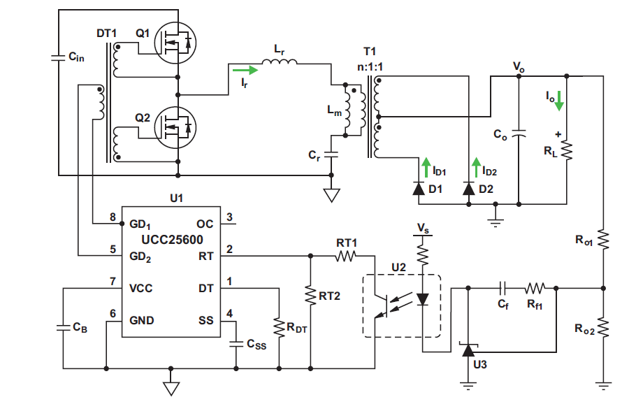
关于UCC25600的相关问题

Other Parts Discussed in Thread: TINA-TI

用tina-ti做仿真,这个U2光耦部分用什么型号来代替,tina-ti中我找不到光耦。求解答