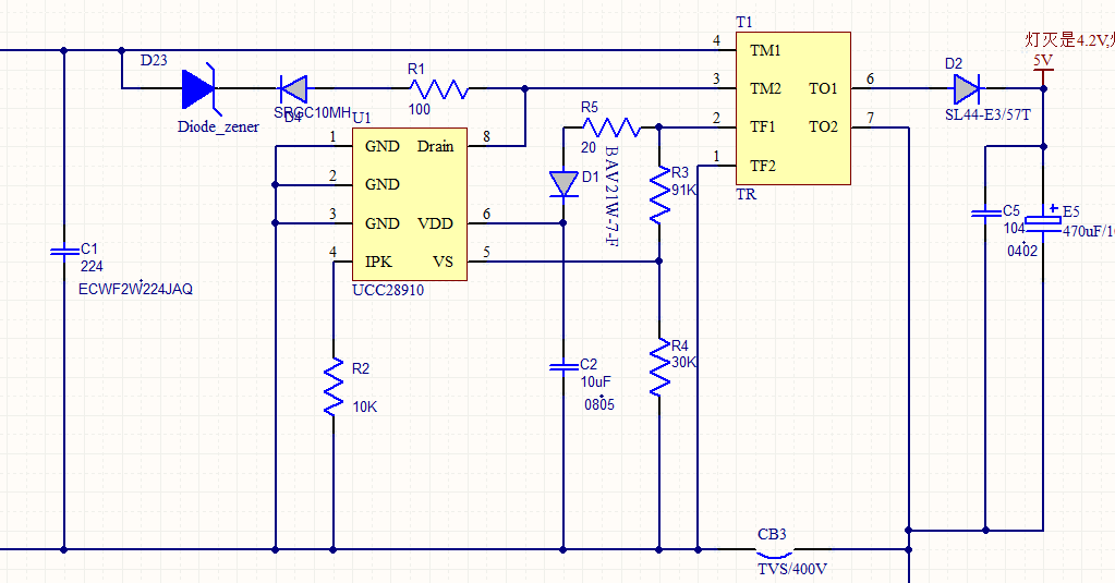
上电测试了,空载时的DC端的电压是正确的是4.2V,带载时的电压只能是2.7V
附件是原理图,请TI FAE帮忙看下哪里参数设置不对吗?
This thread has been locked.
If you have a related question, please click the "Ask a related question" button in the top right corner. The newly created question will be automatically linked to this question.