This thread has been locked.

If you have a related question, please click the "Ask a related question" button in the top right corner. The newly created question will be automatically linked to this question.

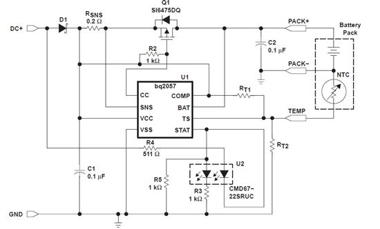
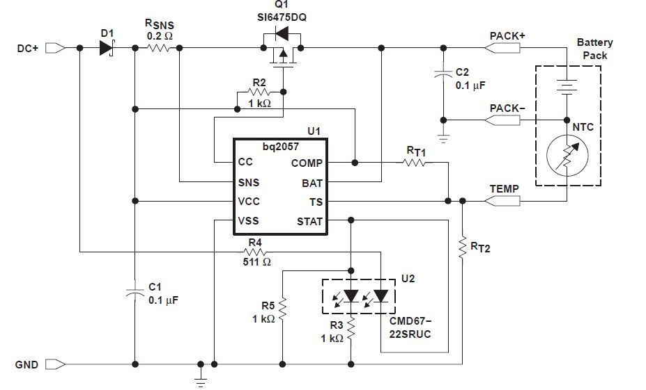
关于充电芯片BQ2057中PMOS管漏电的问题。



求助各位大神:

做一款可充电的超低功耗的手持机,用了这款充电芯片后,发现只有VBAT接在上面,PMOS就会有漏电流。

请问这是PNP管或者PMOS管的特性吗