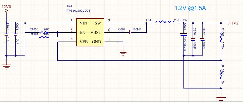
如下图:12V输入,1V8,1V2输出,电压正常,但是发现上电时间有先后顺序,如何调整上电顺序,即1V8先,1V2随后,
This thread has been locked.
If you have a related question, please click the "Ask a related question" button in the top right corner. The newly created question will be automatically linked to this question.
如下图:12V输入,1V8,1V2输出,电压正常,但是发现上电时间有先后顺序,如何调整上电顺序,即1V8先,1V2随后,
1,你好,可以在EN端加入电容,具体的延时时长需要实际测量才知道
2,我给你的文档是让FB管脚的电压上升的慢一点以实现延时的效果,和哪个系列关系不大。且56220是内置软启,无法改变
3,VBST的电容是用来实现自举,以实现在SW点为高电平时上管能正常开启。所以调节VBST电路对延时没有效果。
谢谢
Hi
EN控制的芯片的启动,软启动控制的是输出电压的启动。
两种方式都是可以的,但是你也要确认无论EN做时序还是软启动,关机的时候是否满足时序控制?
现在测量确定,不需要启动顺序了,这个电路产生的1.8V电压正常,但是芯片无法启动,当从其他LDO临时飞线1.8V时,芯片启动,怀疑是1.8V,1.2V两路4.7UH电感在板上放置太近所导致这个现象!
EN用RC电路,延时效果不理想,示波器测量,电源输出无明显延时,后续有时间专门调整测量看看,谢谢