This thread has been locked.

If you have a related question, please click the "Ask a related question" button in the top right corner. The newly created question will be automatically linked to this question.

求助!!!反激电源仿真问题!



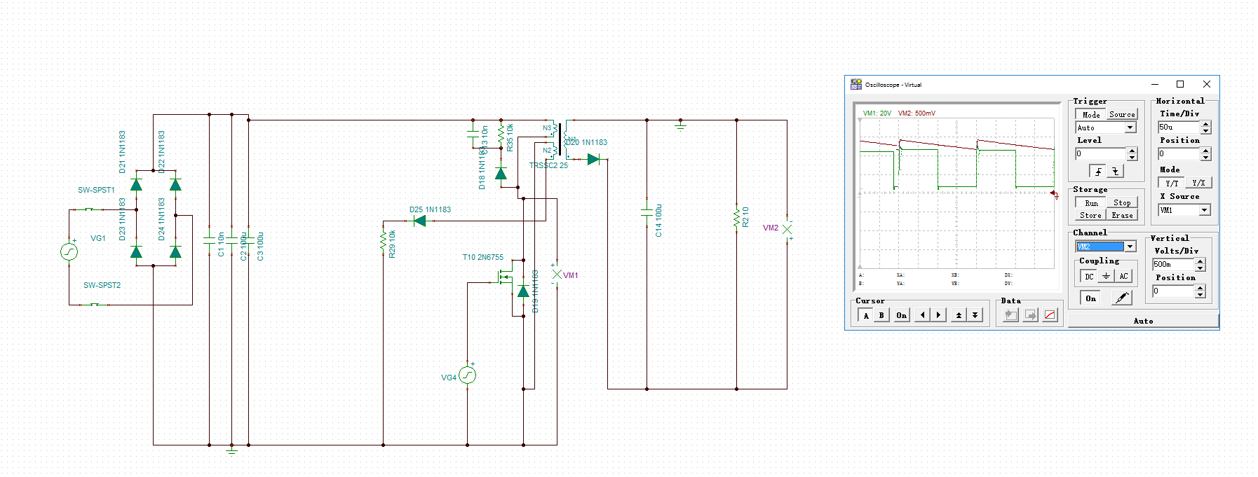
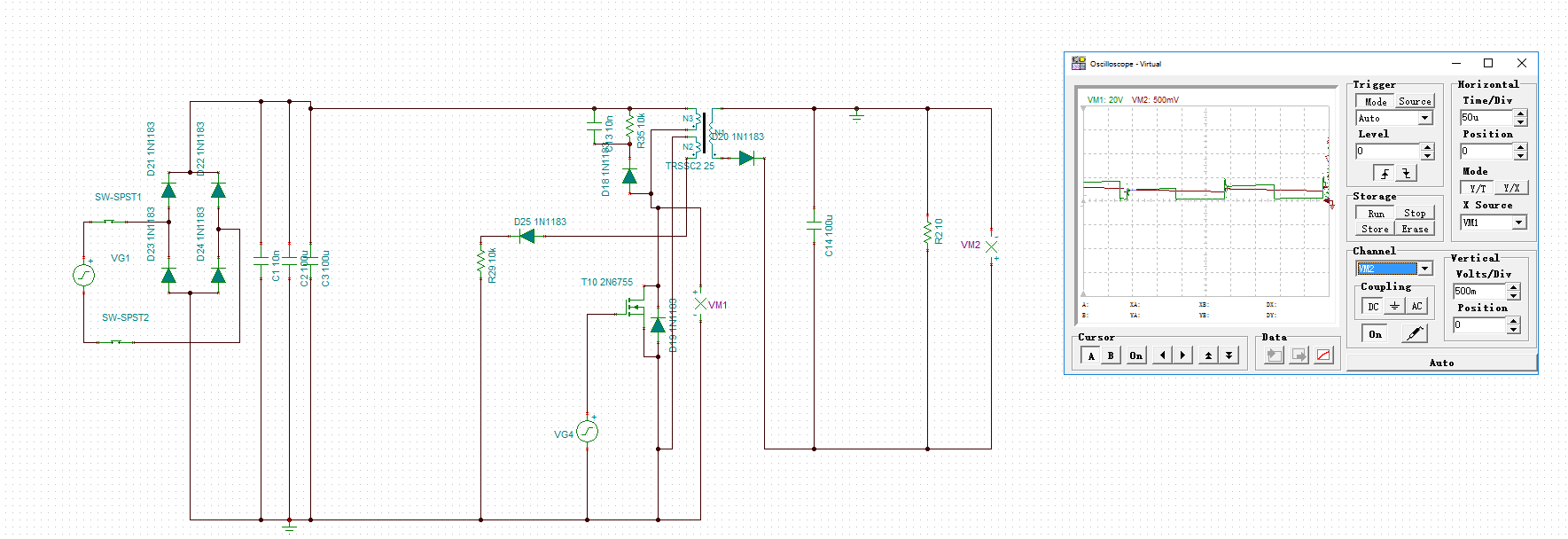
新手求助!!附件里是我画的一个简单的反激电源仿真模型,但是不懂为什么开关管和输出幅值都是波动的??

如果有大神有反激电路的仿真希望发一份给我参考一下。

反激电路.TSC