This thread has been locked.

If you have a related question, please click the "Ask a related question" button in the top right corner. The newly created question will be automatically linked to this question.

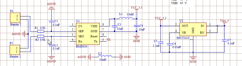
线性降压电路是否会引入纹波干扰?



TPS73033 该降压芯片使用时是否会引入电源纹波?