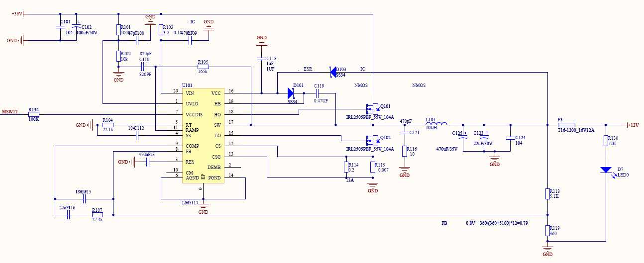
我参考规格书上22页电路设计一个24V输入12V8A输出的降压电源,做了三块,有一块板量到过一次有12V输出,之后所有输出电压都不正常,要么是3V
·7V之间的值都有。修改了pin4脚对地电容,由原来的104改为101或者220pf电源能提高2~3V,继续降容值就没用了。电感用的是铁粉绕线电感,是不是电感选的有问题?我应该选用铁氧体的吗?pin7引脚调试的时候是悬空的,D101和D103上贴的是US1M快恢复二极管。以上测试都是空载测试,也尝试过带一个300Ω电阻负载。请ti专家指导下我应该怎么调试。

