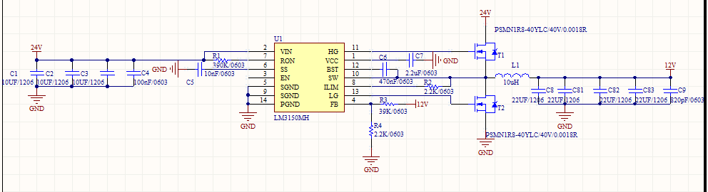
大家帮忙看看什么问题呀,空载完全没有电压输出。图是照着仿真图画的,电容电阻参数用近似的代替,但是没有输出,很迷。后面还烧了一块芯片。
This thread has been locked.
If you have a related question, please click the "Ask a related question" button in the top right corner. The newly created question will be automatically linked to this question.
Hi
首先测试VCC电压是否正常? 如果正常,再做一下启动测试,看驱动信号是否有出来,如果出来后down掉,说明是电路问题,检查各个保护,查看layout.
如果Vcc不正常,EN信号以及芯片焊接正常,初步怀疑是芯片问题。正常而没有驱动,检查EN信号以及芯片焊接。
仿真能跑,说明电路本身没啥问题。你现在连空载都不行,检查下,看看有咩有什么低级错误。