This thread has been locked.

If you have a related question, please click the "Ask a related question" button in the top right corner. The newly created question will be automatically linked to this question.

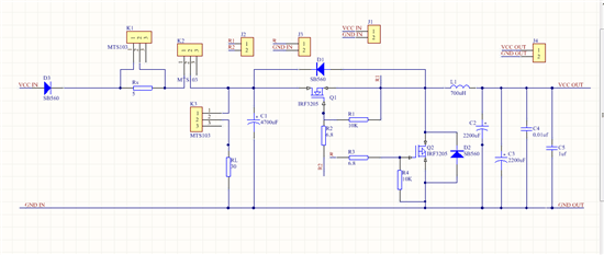
关于BUCK电路接上电池后电压降低的问题

Other Parts Discussed in Thread: INA282

我做的是2015年全国电赛A题,双向DC-DC变化那道题。设计了如图所示的双向DC-DC电路,用IR2104驱动,高端输出接QI开关管,低端输出接Q2开关管,空载的时候输出电压 正常,但是接上电池后,电压被拉低,导致充电电流达不到2A,(实际测试为输入25V,占空比为80%时,输出电压为18V,正常应该为20V.)。