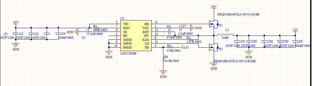
请问大家与没有遇到过电感严重发热的问题呢。我在用LM3150做24转12/10A电源转换遇到这问题,输出端空载也发热,稍微带载,500ma运行一段时间就很热了。而且好像是芯片还发出滋滋的怪声。电感为 原装VISHAY IHLP5050FDER100M 一体成型大电流电感12*12 10UH 15A ,换成伍尔特的电感也不行。 望路过的大神指点。
This thread has been locked.
If you have a related question, please click the "Ask a related question" button in the top right corner. The newly created question will be automatically linked to this question.
请问大家与没有遇到过电感严重发热的问题呢。我在用LM3150做24转12/10A电源转换遇到这问题,输出端空载也发热,稍微带载,500ma运行一段时间就很热了。而且好像是芯片还发出滋滋的怪声。电感为 原装VISHAY IHLP5050FDER100M 一体成型大电流电感12*12 10UH 15A ,换成伍尔特的电感也不行。 望路过的大神指点。
Hi
最好先对电感单体做测试,例如饱和电流,确认不是电感问题。
如果不是电感问题,有可能电路的严重震荡引起的,将轻载的驱动或者输出波形传上来看一下?
很可能还是layout的问题。
你好,输出波形很平稳。轻载远没达到饱和电流,12V输出电容耐压25V应该没问题吧
Hi
电感和哪个小电容或者寄生电容产生自激了。
建议你检查电路和layout.
(有可能是layout造成的)