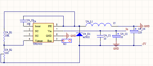
电感实际用的是22uf, R2用的是203,调试时将R1从10K换成3.3K后输出电压变成了-2.7V,但不管怎么调节R2,得到的输出电压也只有不到100mv的变化。测试第四脚时,发现只有一两百毫伏的对地电压,请大家帮我一下,调试大半天了
This thread has been locked.
If you have a related question, please click the "Ask a related question" button in the top right corner. The newly created question will be automatically linked to this question.
电感实际用的是22uf, R2用的是203,调试时将R1从10K换成3.3K后输出电压变成了-2.7V,但不管怎么调节R2,得到的输出电压也只有不到100mv的变化。测试第四脚时,发现只有一两百毫伏的对地电压,请大家帮我一下,调试大半天了
电路接错了。
1. R1的一边应该接输出的GND.
2. 芯片的GND脚(和thermal pad)接-5V。