This thread has been locked.

If you have a related question, please click the "Ask a related question" button in the top right corner. The newly created question will be automatically linked to this question.

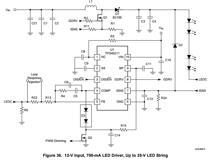
TPS40210的参考电路有两个电容的标号重复,请确认一下。

Other Parts Discussed in Thread: TPS40210

如题,TPS40210的datasheet中,Figure 34.12-V input,700-mA driver,up to 35-V LED string的参考电路中,下面图中红框的地方有两个C6,我估计上面的是C5,下面的是C6,请确认一下,谢谢!