This thread has been locked.

If you have a related question, please click the "Ask a related question" button in the top right corner. The newly created question will be automatically linked to this question.

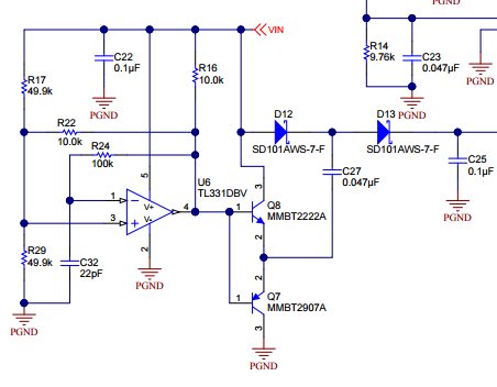
请问这个电源电路的原理

Other Parts Discussed in Thread: UCC2897A, TL331

我在看UCC2897A的电路(www.ti.com/.../slur783a.pdf)时,看到其中有以下这个电路,始终不明白其原理,用Multisim对其仿真,也会报错。