Dear:
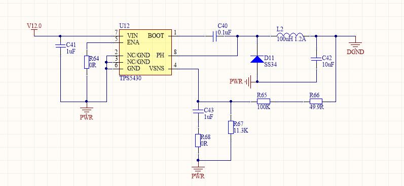
现用PMP2224的文档设计出来的-12V,输出是这样的
BOOT脚经过电容输出是这样的
电感试过线艺的,电容基本上是村田的。怎么达不到很好的电压。平时比较少调这些,请各位帮忙看下。谢谢
This thread has been locked.
If you have a related question, please click the "Ask a related question" button in the top right corner. The newly created question will be automatically linked to this question.
Hi
你的电路不对,你要么用芯片内部的补偿,要么就外部补偿。
C43不应该接1uF这么大,按照TI电路是0.01uF.
补偿不对,环路不稳定,纹波就是会很大。
Hi
在你的电路中R65和R66都是可以不要的,这些在TI的设计中只是起到可以对电路微调的作用。
在实际应用中不用再调整,没有必要加上去,消耗成本。