当空载时,PWM HO、LO输出会周期性短暂的出现PWM,并伴随电感的一声啸叫,此时输入电压也会有一个向下的峰值,输出电压不稳定。
带载时,输入电压不再是恒定的电平,而是有规律的锯齿波,且只有当输入电压波形在低于某一值时,HO\LO引脚才会有PWM产生,否则不产生PWM,此时电感啸叫,输出电压是与输入电压方向相反的锯齿波。
This thread has been locked.
If you have a related question, please click the "Ask a related question" button in the top right corner. The newly created question will be automatically linked to this question.
当空载时,PWM HO、LO输出会周期性短暂的出现PWM,并伴随电感的一声啸叫,此时输入电压也会有一个向下的峰值,输出电压不稳定。
带载时,输入电压不再是恒定的电平,而是有规律的锯齿波,且只有当输入电压波形在低于某一值时,HO\LO引脚才会有PWM产生,否则不产生PWM,此时电感啸叫,输出电压是与输入电压方向相反的锯齿波。
Hi
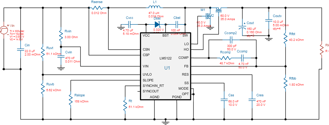
将电路传上来看一下? (或者你需要用webench在线仿真确认一下你的电路,与器件选型。)
关注一下电感设计,避免电感饱和。