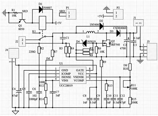
TI工程师,你们好。我使用UCC28019搭建了一个输入AC20V,输出DC36V、100W的PFC电路。现在电路能够稳定输出36V,但输入侧电流波形异常
如下图所示,黄色为AC24V输入电压,蓝色是电流(使用电流探头测得)
而且,发现在加重负载后,波形有所好转
请问,电流波形的异常是什么导致的,该如何解决?
This thread has been locked.
If you have a related question, please click the "Ask a related question" button in the top right corner. The newly created question will be automatically linked to this question.
TI工程师,你们好。我使用UCC28019搭建了一个输入AC20V,输出DC36V、100W的PFC电路。现在电路能够稳定输出36V,但输入侧电流波形异常
如下图所示,黄色为AC24V输入电压,蓝色是电流(使用电流探头测得)
而且,发现在加重负载后,波形有所好转
请问,电流波形的异常是什么导致的,该如何解决?
你好,UCC28019加半载测试如下:
2引脚ICOMP:3V;
3引脚ISENSE:-0.1V;
4引脚VINS:2V;
5引脚VCOMP:4V;
6引脚VSENSE:5V;
7引脚VCC:14.6V;
8引脚GATE:1.8V;