This thread has been locked.

If you have a related question, please click the "Ask a related question" button in the top right corner. The newly created question will be automatically linked to this question.

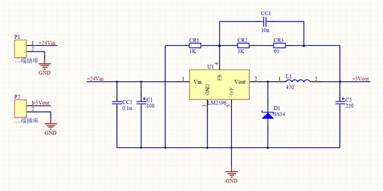
LM2596输出电压不对

Other Parts Discussed in Thread: LM2596

LM2596想输出5V,但是实际测得输出一直比输入小0.6V左右,比如输入12V,输出11.44V,输入9V,输出8.44V,不知道哪里出问题了,有没有可以帮忙解决一下的,非常感谢。