Other Parts Discussed in Thread: LM5118
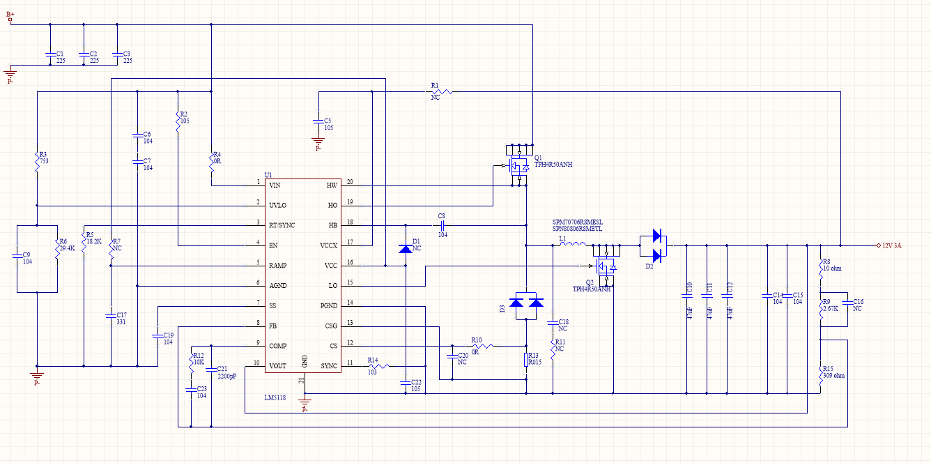
各位大神好,LM5118输入电压7~60V,输入在7~19V时输出12V 3A正常,输入在升到20V后输出就没有了,请教怎么调试,调哪里可以提高输入带宽
This thread has been locked.
If you have a related question, please click the "Ask a related question" button in the top right corner. The newly created question will be automatically linked to this question.
输入升到20V时,电路在BUCK工作模式下,观察HW管脚的波形(并上传),同时看LO是不是低电平。
输入带宽调节是什么意思?如果指的是环路带宽,还是建议用WEBENCH仿真的推荐参数来设计