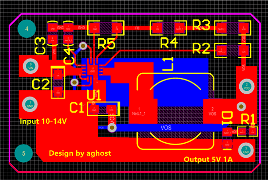
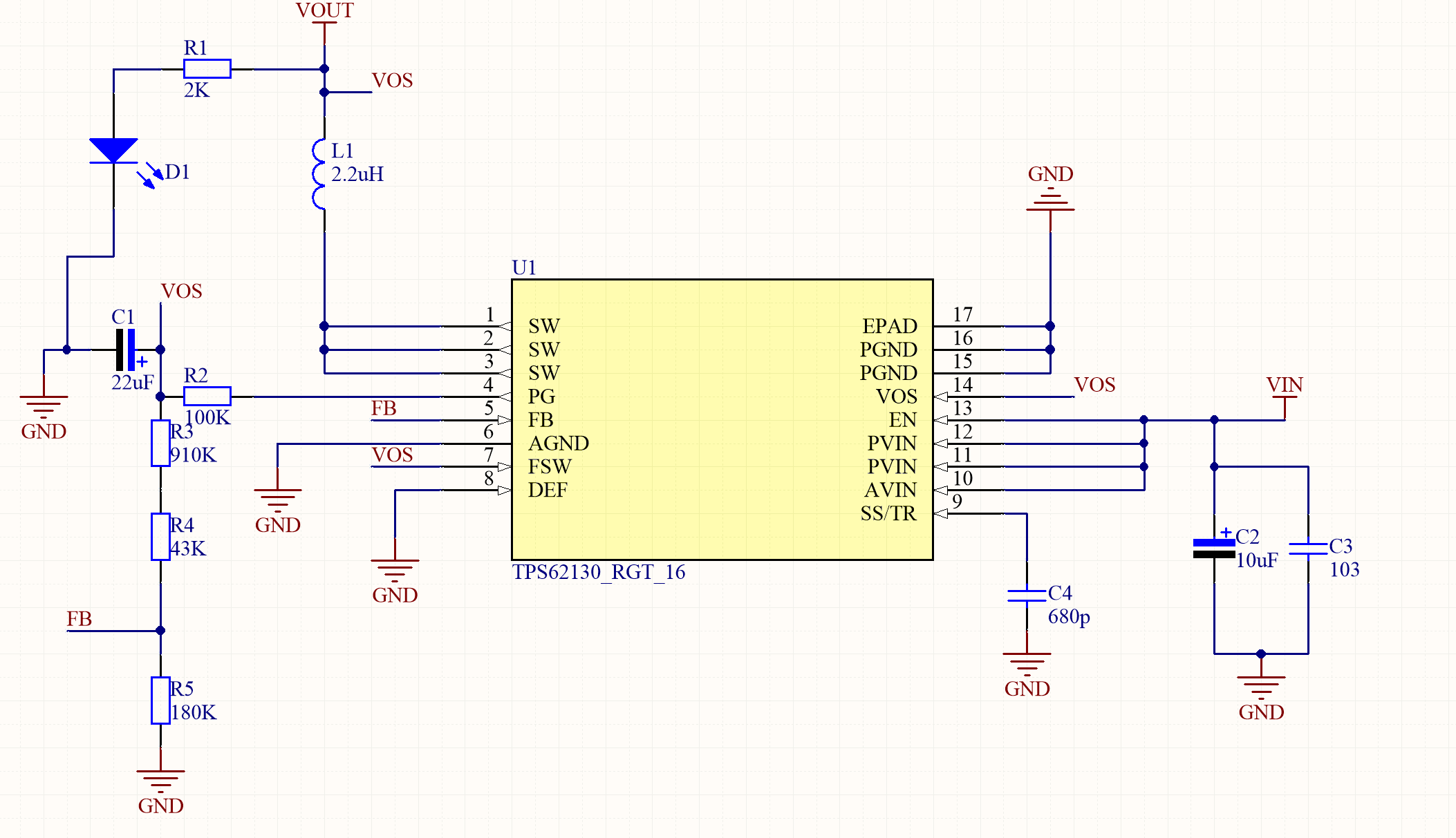
输入12v电压,使用TPS62130降压到5V使用,结果输出为10V-11V,改变fb的分压电阻阻值输出电压不变(空载测试)
带100欧水泥电阻测试,输出电压在10V左右,大概3-5s后芯片失效
输入是明纬的ILS-50-12
This thread has been locked.
If you have a related question, please click the "Ask a related question" button in the top right corner. The newly created question will be automatically linked to this question.
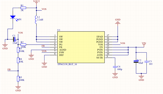
输入12v电压,使用TPS62130降压到5V使用,结果输出为10V-11V,改变fb的分压电阻阻值输出电压不变(空载测试)
带100欧水泥电阻测试,输出电压在10V左右,大概3-5s后芯片失效
输入是明纬的ILS-50-12
Hi
电路借助TI的Webench仿真确认。
不过从现象看是乎是芯片质量问题,你的芯片是哪里买的? 对于初次使用,建议在TI网站上申请免费样片。
(或者找TI授权代理商申请,或者购买,其他渠道容易出假货,特别是淘宝等网上非正规渠道)