This thread has been locked.

If you have a related question, please click the "Ask a related question" button in the top right corner. The newly created question will be automatically linked to this question.

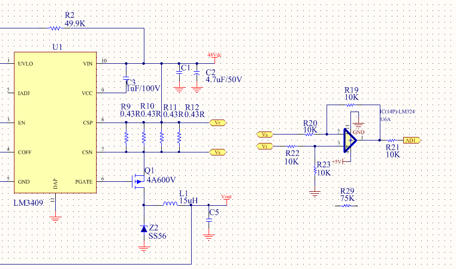
LM3409 电流检测问题



我想用mcu 去检测输出电流,如附件线路,目前所接线路实际量测失效,没有作用,请问这样接可行吗?