This thread has been locked.

If you have a related question, please click the "Ask a related question" button in the top right corner. The newly created question will be automatically linked to this question.

tps61088升压管理芯片使用问题



1.请问EN管脚拉成低电平后,进去Shutdown模式是否还有电压输出?

2.按照资料所说,应该没有电压才对,为何在EN脚拉成低电平后还有3.4V的电压输出?

3.我们采用的资料上推荐的电路,在EN脚置高电平,输出9V电压且带载正常。为何置低时就无法完全关断呢?请哪位高手帮忙指点下。

  • Hi

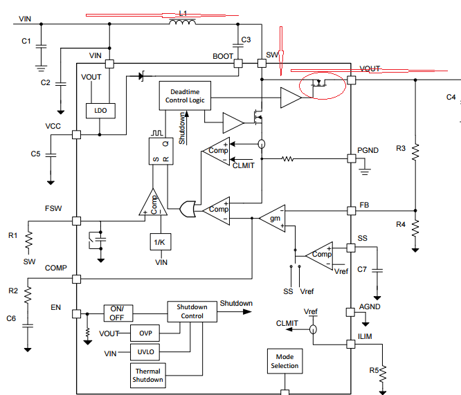
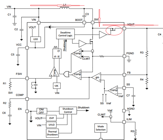
         EN置底只是芯片不工作(不升压),但是芯片的高边MOS的寄生二极管是导通的,也就是说输入电压会通过电感,寄生二极管流向输出:

         (如下,在EN置低时,仍存在通路<红色箭头方向>, 圆圈内MOS是存在通向输出的寄生二极管的)