This thread has been locked.
If you have a related question, please click the "Ask a related question" button in the top right corner. The newly created question will be automatically linked to this question.
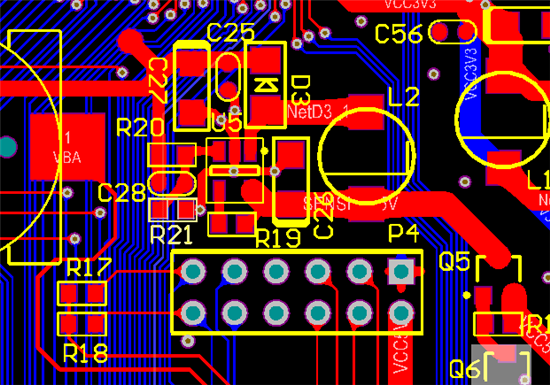
出现过冲的主要原因是Layout导致。另外测试方法不对也会在示波器上看到很大的过冲,建议上传layout,并用最小环路去测试过冲。
你好,你的layout和你之前的原理图的元件对不上啊。而且你SW管脚也就是你layout中接C50和R40的管脚,我没有看到相连的电感和二极管啊 。
Hi,
您好,可以测一下SW点波形贴出来吗?