This thread has been locked.

If you have a related question, please click the "Ask a related question" button in the top right corner. The newly created question will be automatically linked to this question.

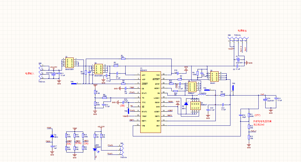
BQ24610充电的时候芯片发热且充电电流不正确

Other Parts Discussed in Thread: BQ24610

 用BQ24610给六节锂离子电池充电(六串两并),开始的时候充电电压只能达到300mA,测量VFB处的电压大约为2.08V左右,但是你用万用表或者其它的导线去触碰ISET1是我时候,电流就能达到1.7-1.8A,VFB处的电压也降为2.05CV附近。并且在1.8A充电的时候,芯片会发烫。。。不知道什么原因,我怀疑是测量电流的两条线SRP和SRN我没早顶层上走线而是在别的层走线了,所以可能是打的过孔的原因。。。。但是不能确定