This thread has been locked.

If you have a related question, please click the "Ask a related question" button in the top right corner. The newly created question will be automatically linked to this question.

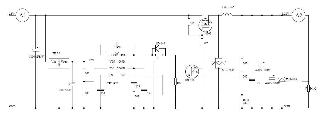
TPS54231扩流控制,无输出

Other Parts Discussed in Thread: TPS54231

电路图如附件图所示,我是做一个24V转5V的不隔离DC/DC,输出电流最大值10A,目前按照电路图搭建完成,调试发现输出电流值在0.5A时(即A2的示数是0.5A),A1的示数也是0.5A,MOS管4905发热很严重,我不敢再往上加负载了。输出电压5.28V~5.35V之间跳动,测得TPS54231的PH端的波形,发现频率竟然是8.5KHZ的频率,而且频率不太稳定,测得的频率不是TPS54231本身的570KHZ。我想问下:这是什么原因?

 

  • 8.5K的频率不是芯片内部设定的频率,而且不稳定,说明输出以及触发了内部的OVP,而OVP会skip pulse,所以你看到是不断的进入OVP,然后出OVP的频率。这是原因。

    可否测量两个MOS管开通和关断的时间,以及从PH脚到PFET gate的delay,看是否delay过长导致(大信号);

    你需要看看芯片各个脚的情况,以确认芯片是否正常,看Boot-PH的压差,以及COMP的波形