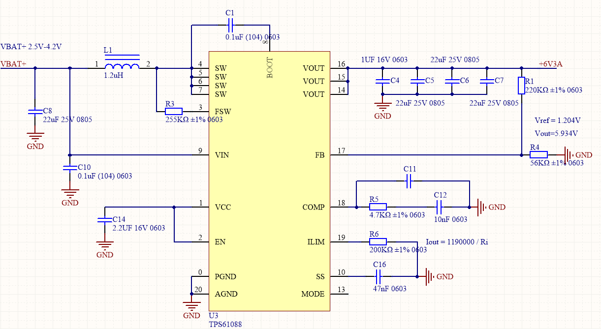
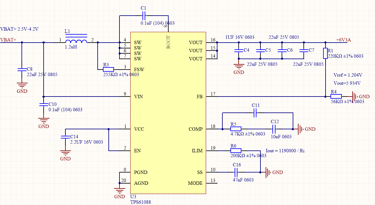
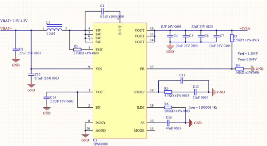
问题1:麻烦给确认一下原理图设计是否正确?有没有错误
问题2:EN引脚是否可以接大排畸的IO口,3.3V接上拉电阻,可以通过单片机控制芯片启动/关闭
问题3:输出6V 3A,电感L1的电感值和电流是多少?或者给推荐个型号 ,相应的3脚FSW接的电阻是多少K?
问题4:18脚COMP接的R5 C12是多少?规格书没有。C11需要接吗?
用于3节18650并联。
This thread has been locked.
If you have a related question, please click the "Ask a related question" button in the top right corner. The newly created question will be automatically linked to this question.
问题1:麻烦给确认一下原理图设计是否正确?有没有错误
问题2:EN引脚是否可以接大排畸的IO口,3.3V接上拉电阻,可以通过单片机控制芯片启动/关闭
问题3:输出6V 3A,电感L1的电感值和电流是多少?或者给推荐个型号 ,相应的3脚FSW接的电阻是多少K?
问题4:18脚COMP接的R5 C12是多少?规格书没有。C11需要接吗?
用于3节18650并联。
Hi
1.这个芯片的启动电压为2.7V,你可以借助TI的webench在线仿真得到电路图。 这个芯片欠压保护在2.5V,所以当电压下降到2.5V之前仍可以工作,才是你需要注意的是选择功率电感饱和电流更大一点的电感。
2.可以用I/O口控制EN.
3. 电感可以选择1.5uH, 建议选择电感饱和电流超过10A以上的电感。
4. 补偿可以参考Webench仿真。
关于你1,3,4的问题,都可以用WEBENCH软件仿真解决,C11可用可不用,看你是需要2型还是3型补偿,3型虽然复杂一些,但是效果好。WEBENCH会给你推荐值的。
对于问题2,是可以用单片机控制的