This thread has been locked.

If you have a related question, please click the "Ask a related question" button in the top right corner. The newly created question will be automatically linked to this question.

Boost升压

Other Parts Discussed in Thread: TPS92691

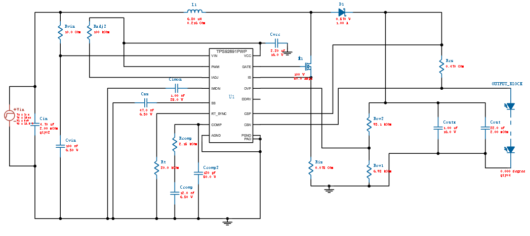
用tps92691参考设计做12V转14V 9A LED电源板,现在12V输入时输出电流只有1.4A,前端12V电源未限流,调节Rcs电阻但LED电流始终调节不上去,求助