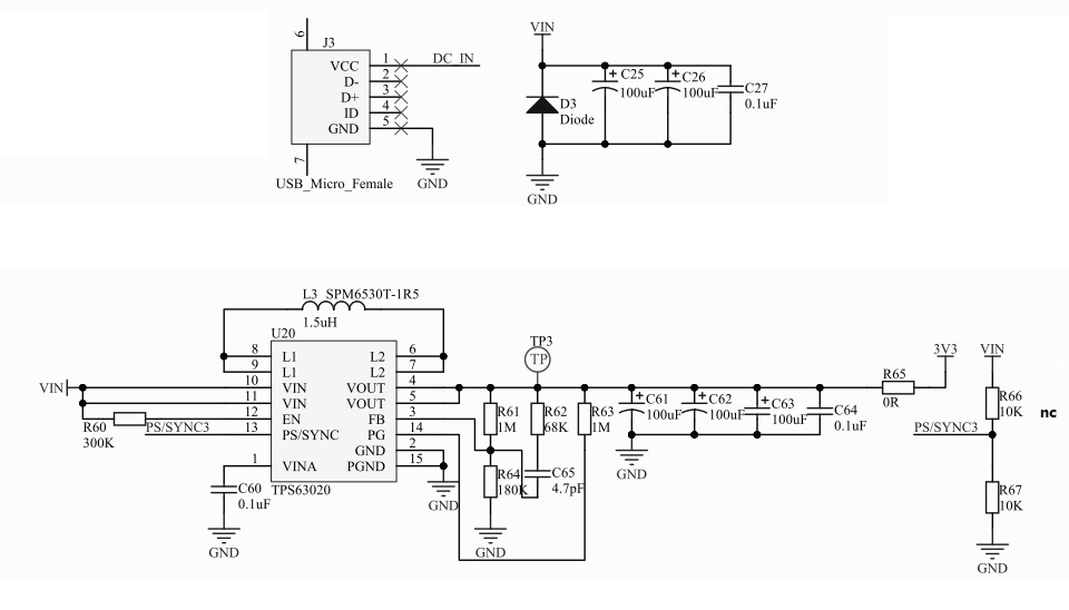
新打的板子用手機充電器供電,第一次上电后,电压就不正常,过一会IC很烫,再次量测发现L1和GND导通,应该是击穿了!量测手机充电输入电压接近5.2V,怀疑是电压过高,改为18650的锂电池供电,重新测试另外一块板子,刚上电测试正常3.3都有过了一会发现IC还是很烫,再次量测还是发现L和GND导通了!请教一下,这是什么问题导致的啊?电路如下图!还请帮忙大神帮忙看看!
This thread has been locked.
If you have a related question, please click the "Ask a related question" button in the top right corner. The newly created question will be automatically linked to this question.
新打的板子用手機充電器供電,第一次上电后,电压就不正常,过一会IC很烫,再次量测发现L1和GND导通,应该是击穿了!量测手机充电输入电压接近5.2V,怀疑是电压过高,改为18650的锂电池供电,重新测试另外一块板子,刚上电测试正常3.3都有过了一会发现IC还是很烫,再次量测还是发现L和GND导通了!请教一下,这是什么问题导致的啊?电路如下图!还请帮忙大神帮忙看看!
Hi
L1与GND短路,说明是升压中的低边MOS烧掉了,而你测试芯片是出于降压转换的。
建议确认如下:
1. 电感选择的是饱和电流足够的功率电感。
2. layout上输入电容尽量靠近Vin.
3. 外接电压是否是直接插拔,这样至少建议前端增加TVS管。(或者有热插拔之类的设计)
4. layout上芯片底部pad必须充分与GND焊接。
感謝回覆:
針對您的建議回覆如下:
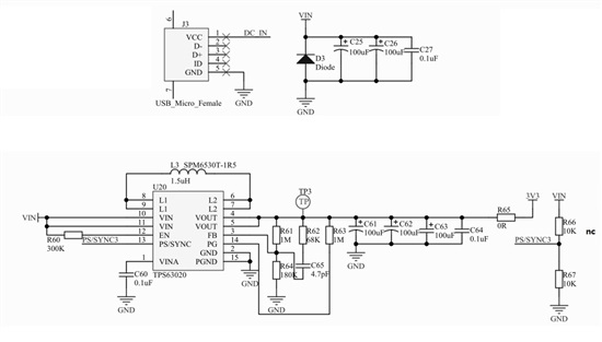
1:我的电感选择的是TDI的SPM6530 2.2uH的,饱和电流最大可以到8A
2:输入电容靠近ViN了解,但是这个距离有那么大的影响吗!最多应该是不稳定对吗
3:外接有加TVS管,
4:芯片底部有充分焊接!
感觉这个问题蛮严重的,我打的板子基本都有问题,我一块板子有用3颗,分别转3.3V 4V和5V
再补充一下,我测试的时候,都有把输出端的0欧姆取下来先验证,想这种情况没有负载的情况下,都能烧掉是什么原因啊!我真是搞不懂了,按规格书设计这个电路没有任何问题啊!
Hi
饱和电流确实过大了,主要是担心输入电容隔太远导致输入不能稳压,按照你的测试,都是降压的,但是烧的确是升压的MOS, 所以才怀疑输入以及不排除输入过压), 如果有条件的话,用电源供应器测试确认一下,用仪器的软开关控制输入电压的启动。
如果不良率特别高(蛮严重),请问你的芯片是哪里买的? 手焊还是reflow? 要确认一下温度。
Hi :
感谢回复!
请教一下,饱和电流过大会有什么影响?另外烧升压的MOS是怎么判断的啊,请教一下!
我都电路设计有什么问题吗,不良是蛮高的,料的话他们好像是在立创商城买的!市场上是不是假货太多啊!
另外请教一下,正常的FB是0.5有的FB量测出来是0.8这些是代表FB击穿了的意思吗?
麻烦啦!
Hi:
了解感谢!我已申请免费样品!
针对以上您的专业分析,应该是倾向于IC问题导致出现这种情况对吧!另外我电路图中的回馈电路可以取消吧,我感觉加了这个输出电压应该跟FB电阻算的不是很准确!
纠正一下,BUCK模式下,是L2管脚处连接到地的MOS管一直关断,第一和第二(红框)是交替开关动作。
还有你的R62取值68K有点大,环路应该是有问题的,才会导致损坏,建议将这个电阻和串联的电容移除,同时上传一下L1节点的波形
你好,可以请假您一下关于环路设计需要注意的地方吗?设计值如何选择!
L1节点的波形,因现在IC坏了,等新IC回来后再上传此节点的波形给您确认!
刚才的帖子是针对串联电容的电阻取值为0ohm。
具体有电阻的公式建议你找本开关电源的书来看,因为公式比较复杂。
Hi
感謝回覆!再次請教一下,電容太大有什麽後果,會影響到IC損壞嗎?
电容太大,造成环路带宽很小,引起环路不稳,容易损坏芯片
Hi Vental:
感謝,我用大電容的目的主要是考慮我后端模塊瞬間啟動需要2A的電流,而設計的!
像如果我後端瞬間需要2A的電流,Output的電容大概多少比較合適!
我裏面有用2顆陶瓷的1顆Tan電容,是否tan電可以取消不要!
输出电容100uF~200uF之间就足够了,2A电流是没问题的